av线上

专题专栏

“改革创新、奋发有为”大讨论

关于开展“改革创新、奋发有为”

大讨论的实施方案

为深入学习贯彻习近平总书记在庆祝改革开放40周年大会上的重要讲话精神、省委十一届七次全会精神及省“两会”精神,进一步夯实新形势下建投集团高质量发展工作基础,为av线上 在“两转”基础上全面拓展新局面做出新的更大贡献,根据省委和省国资委党委开展“改革创新、奋发有为”大讨论的部署和要求,现制定如下实施方案。

一、总体要求

坚持以习近平新时代中国特色社会主义思想为指导,深入学习贯彻党的十九大精神、习近平总书记视察山西重要讲话精神,高举新时代改革开放旗帜,紧密结合集团改革转型使命任务和广大党员干部思想工作实际,突出目标导向、问题导向、实践导向,增强改革决不能落后的信念,增强创新驱动发展的理念,增强勇于担当作为的自觉,推动思想再解放、改革再深入、创新再发力、效率再提升、工作再抓实,奋力谱写新时代建投集团改革转型新篇章,以优异成绩迎接中华人民共和国成立70周年。

大讨论从2019年2月中旬至4月底在全集团广大党员干部、职工群众中开展,以中层以上领导、两级机关干部为重点。各级领导干部要以上率下,带头解放思想,带头查找问题,带头整改提升。各级各部门要采取有效举措,动员引导全体职工群众踊跃参加。

二、基本原则

(一)坚持正确导向。全面落实习近平总书记在庆祝改革开放40周年大会上的重要讲话精神和视察山西重要讲话精神,树牢“四个意识”,坚定“四个自信”,做到“两个维护”,切实推动中央大政方针和省委省政府决策部署落地见效。

(二)坚持领导带头。各级领导干部要带头解放思想,带头查找问题,带头整改提升,认真剖析自身在政治定力、工作思路和能力素养等方面存在的差距,转变发展理念,破除思维定式,切实增强开拓进取、走在前列的动力和干劲。

(三)坚持联系实际。深入梳理在学习贯彻习近平总书记全面深化改革开放重要思想、落实新发展理念、推动高质量发展等方面的重点难点问题,着力查找突出短板,带着问题讨论,迎着问题求解。

(四)坚持结合融入。将大讨论同全面加快集团混改结合起来,不断把大讨论活动引向深入,确保取得实效。

三、主要任务

这次大讨论围绕“改革创新、奋发有为”主题,重点聚焦以下方面展开。

(一)破除僵化保守,着力解决改革意识不强问题,坚持以改革破解发展难题。要深刻认识发展的差距实质是改革的差距,切实把改革放在整体工作的突出位置,坚决破除干部职工中存在着的改革创新畏难情绪和墨守成规保守思想,深刻剖析制约改革发展的一切不合时宜的思想观念和体制机制弊端,清醒认识改革只有进行时没有完成时,形成允许改革有失误、但不允许不改革的鲜明导向,用改革的思想和办法来破解发展难题。要认真总结近年来改革上的困难与不足,进一步完善改革思路和方案,高质量完成集团混改重任。要科学运用和完善“容错”机制,要建立配套政策措施,为勇于改革的担当者撑腰打气,推动各级干部成为改革的促进派和实干家。通过大讨论,充分激发广大党员领导干部改革的主动性、积极性和创造性,为建投集团改革发展提供强劲动力。

(二)破除因循守旧,着力解决创新精神不足问题,坚持以创新激发动力活力。要深刻认识创新是引领发展的第一动力,以创新引领集团由粗放式发展向集约化发展转变,推动科学技术、组织架构、商业模式、人才培养等方面创新,以今天的创新赢得明天的发展。牢牢把握建筑产业革命大趋势,致力于装配式建筑技术的研发和推广,继续加大技术研发投入,保证技术研发费用占比,提高企业技术这一核心竞争力。优化集团组织架构,加快构建职能清晰、流程优化、管放结合、权责到位的母子公司管控体系和集团战略执行体系。深入推进商业模式转变,实现产融结合,产创融合,进一步让传统业务的占比下降,提升投资建设一体化业务比重。要创新人才培育使用机制,坚持引才育才用才并举,优化激励机制,加快建设人才高地,为高质量发展提供有力的人才支撑。通过大讨论,激活集团全员开拓创新的巨大潜能,形成创新源泉充分涌流的生动局面。

(三)破除封闭狭隘,着力解决扩大开放不够问题,坚持以开放促改革促发展。要深刻认识封闭必然落后,不开放就难以跟上时代前进的步伐,增强国际化的自觉和自信。要积极推进“大海外”战略,加强与国内外同行、上下游产业,包括民营企业在内的标杆企业的交流沟通,更高水平“引进来”、更大步伐“走出去”,努力谋求在资本、人才、技术、研发、管理等方面的深度合作,不断优化国内外布局,提升集团整体竞争力。要抓住av线上 打造对外开放新高地的发展机遇,积极融入“一带一路”建设和京津冀、粤港澳大湾区、长三角等国家重大战略,坚定不移走开放发展、合作发展、借力发展的新路子。通过大讨论,打造建投开疆拓土、勇闯新路的新形象,真正在扩大开放中赢得更多发展机遇和更大发展空间。

(四)破除资源依赖,着力解决市场理念不浓问题,坚持以市场打开发展新通途。要深刻认识囿于资源依赖和政府依赖没有出路,不会闯市场就不会实现高质量发展。要牢牢把握市场化改革方向,抢抓市场在资源配资中起决定性作用的无限商机,以作为一名搏击于完全市场竞争领域的建筑人为傲。通过大讨论,增强在市场大潮中激流勇进的自信和闯劲,努力实现多元产业做强做大。

(五)破除随遇而安,着力解决工作标杆不高问题,坚持以一流标准创造一流业绩。要深刻认识甘于平庸、得过且过是事业发展大敌,自觉对照中央精神,对照省委和省国资委要求,对标全球先进理念和全国先进经验,以超常努力创造非凡成绩。要瞄准行业最高水平,通过真对标,对真标,实现在比中找到差距,在学中补齐短板,在赶中干出实效,在超中争先占位。要深化“三基建设”,强化基层组织建设,提升基础工作水平,切实提高理论素养、专业知识、政策水平和基本技能,努力使党员干部成为解决问题的能手、履职尽责的能手。要进一步完善体制机制和激励机制,推动激励向价值贡献大的单位倾斜,向关键岗位、基层一线岗位倾斜,向高层次、高技能型人才倾斜,形成不用扬鞭自奋蹄的生动局面。通过大讨论,进一步把工作和发展的标杆立起来,形成你追我赶、比学赶超的浓厚氛围。

(六)破除慵懒散漫,着力解决作风不实问题,坚持以过硬作风彰显担当作为。要深刻认识不担当不作为慢作为假作为绝不仅仅是工作作风、职业道德问题,更是政治问题、党性问题,是对建投高质量发展事业、对广大干部职工极不负责的表现。要按照新时代新担当新作为的要求,比党性、比境界、比贡献,出实招、办实事、求实效,创造性贯彻落实中央及省委的决策部署。要着力解决好“能”的问题,对标一流找差距,对标要求补短板,推动干部自觉加强学习和实践锻炼,形成有力举措,提升推动高质量发展的能力和水平。要着力解决好“实”的问题,坚决整治形式主义和官僚主义,坚决摒弃私心、顾虑,坚持知行合一,直面现状,真刀真枪,深入一线攻坚克难,解决问题以“功成不必在我”的胸怀和“功成必定有我”的境界,接续探索、接力奋斗。发挥好纪委监督执纪问责作用,教育引导广大党员领导干部廉洁自律积极作为,立足岗位建功立业。通过大讨论,把求真务实、担当奉献的精神状态提振起来,在新一轮改革创新中展现新作为。

四、方法步骤

大讨论分四个阶段进行,集团机关各部门、各直属党委为责任单位。

(一)动员部署阶段(2月中旬)

各级党组织要按照集团党委要求,紧密结合实际,认真进行动员部署,把党员干部群众的思想和行动统一到省委的精神上来,统一到省国资委党委和集团党委的安排部署上来。

1、制定活动方案。广泛征求意见建议,认真分析本单位“六个方面问题”的具体表现,提出解决问题的举措,研究制定大讨论方案。

2、开展动员部署。集团党委在2月份召开动员部署会议。会后,各单位结合实际组织进行讨论。

3、组织集中轮训。对基层党支部书记针对性开展集中轮训,以准确领会和贯彻集团党委部署。充分发挥基层党支部的战斗堡垒作用,充分发挥广大党员的先锋模范作用,为开展大讨论提供政治和组织保障。

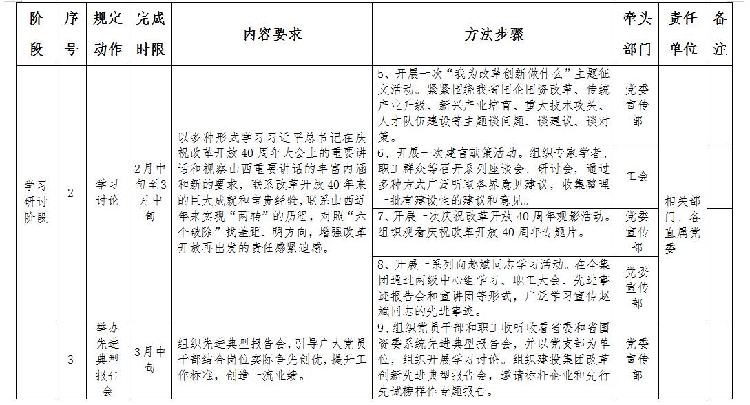
(二)学习研讨阶段(2月中旬-3月中旬)

1、组织一次专题学习研讨。围绕大讨论主题,通过中心组学习、支部专题会议等形式,组织广大党员干部群众深刻领会习近平总书记在庆祝改革开放40周年大会上的重要讲话和视察山西重要讲话的丰富内涵和新的要求,联系改革开放40年来的巨大成就和宝贵经验,联系山西近年来实现“两转”的历程和建投集团改革发展实践,进一步深化对改革开放是重要法宝、必由之路、关键一招的认识。对照“六个破除”找差距、明方向,增强改革开放再出发的责任感紧迫感。(牵头部门:党委宣传部)

2、组织一次专题报告会。组织党员干部和职工收听收看省委和省国资委系统先进典型报告会,并以党支部为单位,组织开展学习讨论。组织建投集团改革创新先进典型报告会,邀请标杆企业和先行先试榜样作专题报告。(牵头部门:党委宣传部)

3、开展一次庆祝改革开放40周年观影活动。组织观看庆祝改革开放40周年专题片。(牵头部门:党委宣传部)

4、开展一次“我为改革创新做什么”主题征文活动。紧紧围绕集团混改、经营转型、装配式建筑技术推广、人才队伍建设等主题谈问题、谈建议、谈对策,找精神动力、找思想方法、找发展路径,进一步解放思想,转变观念,认清形势任务,理清发展思路,提振发展信心。(牵头部门:党委宣传部)

5、开展一次党委主要负责人对标一流述职活动。围绕履行岗位职责、完成工作任务,查找工作差距、深入剖析原因,对标先进企业、提出思路举措等主要方面,开展党组织主要负责人对标一流述职活动,引导广大干部结合岗位实际把一流标准树立起来,做到干有动力、学有榜样、追有目标。(牵头部门:党委工作部)

6、开展一次建言献策活动。针对集团混合所有制改革、转型升级等重点问题,组织专家学者、职工群众等召开系列座谈会、研讨会,通过多种方式广泛听取各界意见建议,收集整理一批有建设性的建议和意见。(牵头部门:工会)

7、召开一次高质量民主生活会。围绕大讨论主题,重点聚焦“六个破除”,开好民主生活会和专题组织生活会,党员干部要把自己摆进去、把职责摆进去、把工作摆进去,深入查找是否存在改革意识不强、创新精神不足、扩大开放不够、市场理念不浓、工作标杆不高、作风不硬不实等问题,定措施、明整改、强落实。上级领导班子成员要参加下一级班子生活会。基层党组织民主生活会和组织生活会要邀请基层代表参加,听取意见建议,自觉接受监督。(牵头部门:党委工作部)

8、开展一系列向赵斌同志学习活动。在全集团通过两级中心组学习、职工大会、先进事迹报告会和宣讲团等形式,广泛学习宣传赵斌同志的先进事迹。引导广大党员干部以赵斌同志为榜样,学习他改革创新、担当作为、锐意进取、创造一流业绩的精神和事迹,为推进集团改革改制、转型升级和高质量发展做出新的更大贡献。(牵头部门:党委宣传部)

(三)深入实践阶段(3月中旬-4月中旬)

把解决思想观念问题与破解体制机制障碍结合起来,把大讨论与集团正在开展的重点工作结合起来,切实把大讨论成果转化为深化改革、转型发展、创新驱动、管理提升、从严治党等方面的实际成效。

1、全面加快集团混合所有制改革步伐。要大力推进土地资产处置、欠税转增资本金、解决历史遗留问题等混改涉及的重点工作,着手开展资产评估,摸清集团家底。根据集团实际情况和发展需求,引进有利于促进集团业务发展和价值提升的战略投资者,引进有利于促进技术进步、改善业务板块结构、提高管理效率、促进市场开拓的产业投资者,引进有利于扩大集团融资渠道、提高融资能力及资金实力的强大财务投资者。实施对集团经营业绩有直接或较大影响的科研人员、经营管理人员和业务骨干持股,建立股东与经营团队之间的利益共享、风险共担机制,激发企业内生活力。坚持向改革要动力,形成推动高质量发展的动力系统,确保2019年完成集团层面混合所有制改革。(牵头部门:改革发展部)

2、全面加快转型经营步伐,进一步提高EPC和投资建设类项目占主营业务比重要着力提升工程总承包份额。通过整合企业资源,提升项目综合管理能力、设计能力,进一步扩大工程总承包规模,力争合同额占全年合同额比例不低于15%;要规范有序推动PPP项目。通过拓宽融资渠道,提高项目融资落地率,着力开发国家政策支持、优先发展的行业领域。积极吸收民营资本参与PPP项目,借助现有资源优势建设专业运营团队,实现投资建设运营一体化健康、持续发展;要继续扩大房地产投资业务。通过联合竞地形式,增加集团的土地储备,针对租售同权等国家房地产新政策,在共有产权房、保障房、棚户区改造等新兴地产项目上,积极尝试探索,抢抓市场新机遇,培育竞争新优势。(牵头部门:市场开发部)

3、全面加快园区建设进度,大力推进装配式建筑发展加强与政府土地管理部门的沟通联系,尽快获得园区建设用地审批。积极推进园区土地过户、资产评估、股权变更等工作,理顺园区经济行为。按照园区投产计划,加快建设进度,咬定目标,科学组织,确保园区按期建成投产;加强设计力量和技术力量,成立装配式建筑研发设计中心,加快技术体系建设,形成装配式建筑成套技术体系。充分利用建筑产业现代化联合会这一新型平台,同全省建筑设计、研发、检测、开发等龙头企业密切协作,打造具有创新、绿色、环保、共赢的产业链合作新模式,为av线上 装配式建筑快速发展注入新动能。加大装配式建筑BIM技术集成应用,积极参与装配式建筑地方标准和行业标准,为装配式建筑发展提供技术支撑。加强与省市两级政府及住建等部门的联系,力争获得优先用地、容积率奖励、科研资金、财政补贴、税收优惠、优先贷款及优先审批等装配式建筑优惠政策,使集团装配式建筑市场份额在2019年有较大突破。(牵头部门:技术中心、园区办)

4、全面落实集团《应收账款管理工作方案》,多措并举加大清收力度。要建立应收账款全过程管理体系和长效机制,从项目全生命周期管理的角度出发,围绕市场开发(包括前期决策)、合同签订、合同履约、项目竣工、竣工结算、缺陷责任期等环节,形成业务主控部门联动效应。准确识别应收账款管理过程风险,采取相应防范措施,精准开展应收账款管理工作。要大力倡导和采用市场化手段推动确权、清收工作,通过法律手段依法清收。按照《应收帐款管理方案》的要求,强化业务部门对应收账款管理的相关业务管理考核,确保2019年应收账款余额控制在200亿元以下。(牵头部门:法律事务部)

5、全面增强风险防控意识,在防范化解重大风险攻坚行动上下功夫。贯彻落实好省委省政府和省国资委防范化解重大风险的一系列工作部署,坚决做好防范化解重大风险各项工作。高度重视、加强组织领导,明确分工、落实主体责任,健全机制、强化考核约束,加强联动、发挥监管合力,积极创新、加强风险评估。持续推进企业降低杠杆率工作,严防债务兑付风险,严控投资风险,妥善处置改革稳定风险,高度重视安全环保风险,强化贸易业务风险防控,切实化解控制担保风险,高度重视金融业务风险,严控法律风险,加强内部控制风险防范,密切关注其他风险, 牢牢守住不发生重大风险底线。(牵头部门:财务资产部)

6、全面加强企业党建工作始终将政治建设摆在首位,任何时候都把“两个维护”作为最重要的政治纪律和政治规矩。坚持党对企业的领导不动摇,充分发挥党委把方向、管大局、保落实作用,推动全面从严治党向纵深发展。严格落实党建责任制,持续深入抓好“三基建设”,大力推进基层党支部规范化、标准化建设,着力加强党员队伍建设。持续提升党员领导干部履职尽责能力,持续加强作风建设,大力弘扬改革先锋和英雄模范精神,为担当的干部担当,对负责的干部负责,以党建高质量发展引领企业改革发展。(牵头部门:党委工作部)

(四)巩固提升阶段(4月中旬-4月底)

1、做好活动总结。公司党委适时听取各单位大讨论情况汇报,针对性加以指导。各单位要形成活动报告上报集团党委大讨论活动办公室。报告要认真总结做法和经验,重点聚焦活动成果转化运用,形成长效机制的情况。

2、选树表彰典型。继续宣传新时代新担当新作为领导干部典型。选树一批模范人物,总结一批先进事迹,以适当方式开展交流宣讲。结合年度目标责任考核,表彰一批改革创新、担当作为的领导干部、管理人员、技术人员和基层职工,引导干部职工见贤思齐。

3、建立长效机制。针对查找的突出问题建章立制,形成长效机制。梳理大讨论的思想和实践成果,形成一批务实管用、可复制推广的制度机制,为提高公司整体工作水平提供支撑和保障。各单位要召开大讨论成果交流会,深化认识、推广经验,不断把学习讨论引向深入。

五、组织领导

(一)落实责任。集团党委成立“改革创新、奋发有为”大讨论领导小组,组建领导小组办公室,负责对大讨论的谋划组织、督导推动、宣传引导等工作。各直属党委要把开展大讨论作为重要政治任务,加强组织领导,基层党组织书记要亲自部署、亲自推动。各直属党委要成立相应机构,确保活动扎实有序推进。

(二)分类指导。针对大讨论进展情况,采取不同举措加以指导。对大讨论搞得好的党委要及时总结推广经验,对进展缓慢的要加强督促,对领导班子不重视或工作不力的要提出批评。既要防止空泛议论,做表面文章,又要防止不触及思想深处,以具体工作代替大讨论。要科学组织安排,注重统筹兼顾,处理好大讨论和各项工作的关系,做到“两不误、两促进”。两级机关要转变作风,工作中不能给基层增加负担。

(三)督促推进。严格按照中央和省委关于统筹规范督查检查考核工作的要求做好督导工作。集团党委大讨论领导小组下设联络督导组,对各单位大讨论开展情况进行督促检查。集团各直属党委也要建立相应的督促指导机制。要把大讨论列入党组织主要负责同志抓基层党建述职和年度目标责任考核内容。及时掌握大讨论进展情况、薄弱环节及整改成效,防止出现工作冷区、死角,及时发现和解决问题。

(四)营造氛围。要制定大讨论宣传方案,做好宣传报道和舆论引导工作。充分发挥媒体融合优势,全方位报道大讨论进展情况,宣传解读中央和省委关于改革开放再出发的重要精神和部署要求。通过举办报告会、讲座、宣传标语等形式,充分利用好微信等新媒体,带动全体职工群众积极参与大讨论。把线上线下结合起来,及时推送活动情况和先进典型。通过职工群众喜闻乐见的宣传引导方式,在全集团营造解放思想、对标一流,改革创新、奋发有为的良好氛围。

附件:1.集团“改革创新、奋发有为”大讨论动作安排

2.“改革创新、奋发有为”大讨论领导小组组成名单

附件1:

附件2:

集团“改革创新、奋发有为”大讨论

领导小组组成名单

组 长:孙 波

副组长:李卫平

成 员:吴辰先 温 刚 乔建峰 李宇敏 耿鹏鹏 倪华光 澹台印玉 祁立柱 刘仁旺 杜 锐 张志利 杨韶勇 裴卓飞 李保华 张泽峰 王崇军

领导组下设办公室,设在集团党委工作部,负责对大讨论的统筹协调、督导推动、宣传引导等工作。组成人员:

主 任:鱼洪波

副主任:黄 斌 罗镇山 胡春栓 王鸿飞 杨晓清 任慧丽 孙红宾

领导组办公室下设综合组、宣传组、联络督导组3个专项工作小组,组长分别由任慧丽、杨晓清、孙红宾兼任。